中国乒乓球队新帅组合的深意与挑战
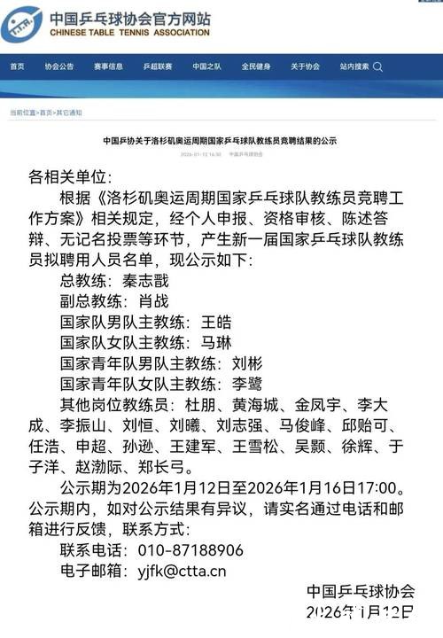
当中国乒协拟定由秦志戬出任国乒总教练、肖战担任副总教练的消息传出后,很多球迷的第一反应并不是“意外”,而是“终于”。在巴黎奥运周期接近尾声、洛杉矶奥运周期即将展开的时间节点上,这一教练班子的调整,被视为中国乒乓球队在新阶段的战略性布局。如何在“长盛不衰”的基础上完成新一轮升级,如何让马龙、樊振东、孙颖莎等一线主力顺利过渡到新老交替阶段,是这组新帅组合面前最现实的考题。
从履历来看,秦志戬几乎是“为国乒总教练量身定制”的人选。他长期执教男队核心球员,曾多次以主管教练身份带队拿下世乒赛、世界杯、奥运会等大赛冠军,对国乒内部的技术体系、人员结构和备战节奏都极为熟悉。更重要的是,他在处理老将与新人的关系、个人成绩与团队利益之间,一直表现出较强的平衡能力。在东京奥运会周期中,围绕樊振东的培养路径、围绕马龙退与不退的节奏安排,都能看到他在幕后所起的统筹作用。这种既懂竞技,又懂管理、还懂心理的复合型特质,正是总教练这一岗位所急需的。
相比之下,肖战的标签更突出在“战术突破”和“个体塑造”上。他曾执教张继科完成大满贯冲击,也指导过多位处于瓶颈期的球员实现“二次爆发”。在多项世界大赛中,肖战敢于在关键场次大胆布阵、调整战术,他对对手技战术特点的拆解,对临场节奏的把控,使他在球迷心中形成了“善打硬仗”的印象。如今担任国乒副总教练,他可以在总框架之下,把更多精力投入到具体对抗方案、技术细节升级以及年轻球员心理建设之中,与秦志戬形成互补。

如果说过去二十多年,国乒成功的关键在于“体系稳定+人才不断涌现”,那么在互联网时代、职业化加速、国际竞争者积极引进中方教练的大背景下,仅靠传统经验已经不够。中国乒协此番人事安排的深层逻辑,在于升级“教练团队的整体战斗力”。秦志戬的优势在“系统化管理”,能够协调男队、女队、混双、青训之间的资源与目标,确保大赛前后准备一体化;肖战则更像一名“前线指挥官”,在具体项目、具体对手面前,提供更精细、更有针对性的部署。两人的分工,使国乒的教练团队从“名帅领军”转向“双核驱动”。
以一个典型案例来看,在东京奥运周期中,中国队面对的是伊藤美诚为代表的日韩新生代的冲击。对手在发接发、节奏变化以及心理博弈上都进行了大量研究,甚至不惜把中国乒乓球的训练方法“原样移植”。在这种情况下,国乒并非简单依靠以往经验压制,而是通过对海量比赛视频的分析,重构技战术应对方案,强化细节训练和临场抗压机制。如今拟由秦志戬、肖战这对组合接手,可以预见他们会把这类数据分析+技战术更新的方式进一步制度化,使“打谁都不怕”升级为“打谁都有清晰模型和脚本”。
从团队管理角度看,国乒总教练与副总教练的角色分化也在悄然转型。传统意义上的总教练更偏重大名单选择、主力队员把控及对外发声,而在当前形势下,总教练还要面对更多来自协会、赞助方、国际乒联规则变化的综合压力,需要在“成绩”和“形象”、“输送人才”和“保持统治力”之间不断找到新的平衡点。秦志戬此前多次在公开采访中提到“团队文化”和“精神气质”,强调国乒不只是拿冠军,更要在赛场表现出责任感和职业态度。这使得他在承担总教练职责时,会更加重视内部文化建设与心理引导,而不是仅仅停留在技战术层面。

而副总教练肖战,则可以将更多精力投注在训练场和比赛现场。他善于通过典型球员案例对队员进行启发,例如如何借鉴张继科从“状态起伏大”到“关键时刻敢于出手”的心态转变,如何把对强手的“畏惧感”转化为“研究对手、拆解对手”的动力。对当下的年轻队员而言,这类来自一线实战的经验往往比抽象的说教更有说服力。有理由相信,在新帅组合的带领下,国乒在日常训练中会增加更多仿真压力训练、情景模拟演练,让队员在平时就习惯于“决赛级别”的紧张度。
这一人事调整并非没有挑战。中国乒乓球队目前依然处在世界乒坛的绝对高位,外界对任何一个新教练组合的期待值都极高,一旦大赛出现闪失,总教练和副总教练难免承受巨大舆论压力。与此国乒内部正处于新老交替的敏感阶段:既要继续从马龙、陈梦这样的老将身上挖掘余热,又要给王楚钦、王曼昱、林诗栋、蒯曼等新生力量留下充分的成长空间。在这一点上,如何制定科学的人才梯队结构、如何安排奥运和世锦赛的参赛配比,将是检验秦志戬执教能力的一道“综合题”。

从长期视角看,这次“秦志戬任总教练、肖战任副总教练”的拟任安排,还折射出中国乒协在教练选拔机制上的一种探索——从“名宿光环”向“专业能力与综合治理能力并重”转变。他们都有一线执教成绩背书,对现代训练理念、国际对抗格局有持续跟踪,对年轻队员的成长环境也有亲身感受。通过让这类“中生代名帅”进入核心岗位,协会实际上是在为国乒建立一个可持续的教练梯队,让未来无论谁接棒,都能在统一的技术体系和文化基因中逐步成长,而不是靠某一位“传奇教练”的个人魅力维系。
可以预见的是,随着这对新帅组合正式走上前台,中国乒乓球队将进入一个“稳中求变的升级期”:在继续巩固世界第一位置的更加主动地运用科技力量、心理学方法和职业化管理模式,提升整体竞争力。对球迷而言,关注这次人事调整,并不只是看“换了谁来指挥”,更是看国乒如何在新的周期中讲好“中国乒乓球队如何继续领先世界”的故事。而秦志戬与肖战,正站在这个故事的开篇位置。
预约表单